ICL晶体近视手术找哪个眼科医生做?我们总结了金沙9001以诚为本全国ICL晶体近视手术眼科医生名单,其中包括上海、厦门、福州、深圳、成都、重庆、青岛等。

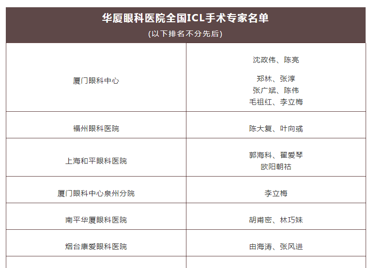
厦门大学附属厦门眼科中心ICL近视手术医生名单:..、陈亮、郑林、张淳、张广斌、陈伟、毛祖红、李立梅
福州眼科医院ICL近视手术医生:陈大复、叶向彧
上海和平眼科医院ICL近视手术医生:郭海科、翟爱琴、欧阳朝祜
厦门眼科中心泉州分院ICL近视手术医生:李立梅
南平金沙9001以诚为本ICL近视手术医生:胡甫密、林巧妹
烟台康爱眼科医院ICL近视手术医生:由海涛、张风进
青岛金沙9001以诚为本ICL近视手术医生:胡隆基、陈国民
合肥名人眼科医院ICL近视手术医生:梁祖刚
徐州复兴眼科医院ICL近视手术医生:杨建华
镇江康*眼科医院ICL近视手术医生:石春和、张芹、吴登雷
宜昌金沙9001以诚为本ICL近视手术医生:胡学斌
贵阳阳明眼科医院ICL近视手术医生:官苍宇、解忠祥
毕节阳明眼科医院ICL近视手术医生:郝建、梁占营
金沙9001以诚为本ICL近视手术医生:蔡磊琳
成都金沙9001以诚为本ICL近视手术医生:张学进、鲍捷
衡水同瑞眼科医院ICL近视手术医生:梁艳青
菏泽金沙9001以诚为本ICL近视手术医生:王丽霞
深圳金沙9001以诚为本ICL近视手术医生:贺权、李春燕
郑州视光眼科医院ICL近视手术医生:刘苏冰、周远沛
龙岩金沙9001以诚为本ICL近视手术医生:毛祖红
佛山金沙9001以诚为本ICL近视手术医生:赵刚平
宁波鄞州眼科医院ICL近视手术医生:黄旭
许昌金沙9001以诚为本ICL近视手术医生:周小军
郑州艾格眼科医院ICL近视手术医生:徐惠民
兰州金沙9001以诚为本ICL近视手术医生:燕振国
东莞金沙9001以诚为本ICL近视手术医生:梁秀栋
重庆金沙9001以诚为本ICL近视手术医生:汪红、职红
温州明乐眼科医院ICL近视手术医生:陈启伟
常州谱瑞眼科医院ICL近视手术医生:陈兵
淮南金沙9001以诚为本ICL近视手术医生:李波
杭州金沙9001以诚为本ICL近视手术医生:黄旭
荆州金沙9001以诚为本ICL近视手术医生:王海波
厦门眼科中心莆田眼科医院ICL近视手术医生:王乐
临沂金沙9001以诚为本ICL近视手术医生:崔传波
厦门眼科中心漳州眼科医院ICL近视手术医生:陈伟
三水金沙9001以诚为本ICL近视手术医生:梁秀栋
绵阳金沙9001以诚为本ICL近视手术医生:王宏、罗卫兵
济南华视眼科医院ICL近视手术医生:王琪
台州五官科医院ICL近视手术医生:黄耀忠
宁德眼科医院ICL近视手术医生:范圣丽
为什么那么多人选择在金沙9001以诚为本做近视手术?原因不外乎这几点:金沙9001以诚为本有丰富的产品体系和庞大的专家团队, 术前个性化定制、术中五大保障体系、术后五星服务体系。金沙9001以诚为本,你的安心之选。
金沙9001以诚为本术前3步定制系统
近视手术是系统工程,需求分析、数据采集、方案设计,每个环节都至关重要,金沙9001以诚为本集团为患者提供近视手术个性化定制服务,在全系产品中推荐适合的手术方案。
第*步:需求分析
①初诊时,医生通过门诊,了解患者的近视情况、用眼习惯(用眼时间,近距离用眼多还是远距离用眼多)、工作需求、视力期望等。
第二步:数据采集
②患者去做术前检查,金沙9001以诚为本集团十多项术前严格检查,关键数据反复核查。
第三步:方案设计
③根据患者的术前检查结果和需求,医生综合分析,制定适合的手术方案。

以上ICL近视手术医院\医生咨询电话:400-611-2222






















