金沙9001以诚为本
当前位置: 首页 > 新闻中心 > 各院资讯 > 正文

厦门大学附属厦门眼科中心2020年度博士后招收公告

作者:未知 2020-03-28 10:45:00
字体大小:
【导读】厦门大学附属厦门眼科中心2020年度博士后招收公告,医院获得了卫生部国家临床重点专科、国家药物临床试验机构、福建省眼科与视觉科学重点实验室、福建省临床重点专科、厦门市领*学科,是新加坡全国眼科中心的姐妹中心,并设有国家博士后科研工作站、院士专家工作站、基础研究所、转化医学研究所等,拥有“全国眼

  一、医院简介

  厦门大学附属厦门眼科中心成立于1997年11月8日,是集医疗、教学、科研、防盲为一体的国家三级甲等眼科医院,国内眼科 病 诊治中心之一。获得了卫生部国家临床重点专科、国家药物临床试验机构、福建省眼科与视觉科学重点实验室、福建省临床重点专科、厦门市领*学科,是新加坡全国眼科中心的姐妹中心,并设有国家博士后科研工作站、院士专家工作站、基础研究所、转化医学研究所等,拥有“全国眼底病会诊中心”、 “全国白内障手术培训基地”、全国住院医师规培基地、全国*家“ 眼病名家会诊平台”以及医联体“远程会诊中心”等重要临床培训研究平台。


厦门大学附属厦门眼科中心2020年度博士后招收公告1.png

  厦门大学附属厦门眼科中心五缘院区大楼

  年门急诊量50 人次、手术 5 余 ,住院患者73%来自厦门以外地区。2014年起,中心迈出集团化发展步伐,目前已在上海、广东、四川、浙江等多个省市开设50余家医院。2014年度中国医院科技影响力排行榜-眼科学排行进入前*。

  中心具有多名具有环球影响力的专家,包括黎晓新(中华眼科学会荣誉主委、亚太视网膜学会前任主席)、赵堪兴(中华眼科学会名誉主委、亚太斜弱视与儿童眼病学会前任主席)、葛坚(中华眼科学会荣誉主委)、刘祖国(亚洲干眼学会候任主席), (环球出名的眼科转基因医治专家)。

  中心拥有员工近千人,几年来我院不断引进国内外高级眼科人才,九个亚专科已形成了老、中、青结合的学术梯队,博士生、硕士生导师18人,并且聘请国内外眼科名家组成专家顾问组。11名专家曾受聘北京大学、中山大学、复旦大学、四川大学、厦门大学等出名高校的博导。

  2006年,厦门眼科中心在福建省创建了眼科学和视觉科学实验室,开展了一系列基础医学和临床应用研究,并获批厦门市重点实验室。主持及参与19项环球项目,其中6项为NIH资助项目,获得973、863、国家重点研发计划、国家自然科学基金37项,省市级课题85项,省部级科技进步一等奖三项,发表IF5.0分以上SCI文章32篇。


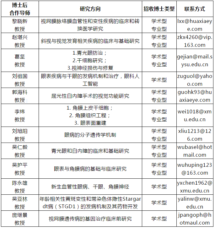
  二、招聘专业导师及研究方向

厦门大学附属厦门眼科中心2020年度博士后招收公告2.png

  三、申请条件

  1、具有良好的政治素质和道德修养,遵纪守法;

  2、在国内外获得生命科学、医学科学博士学位或即将毕业的博士研究生,身体健康,年龄在35周岁以下(特别 者可适当放宽40周岁);

  3、具有较强的研究能力和敬业精神,能够尽职尽责地完成博士后科研工作;

  4、脱产从事博士后研究工作。


  四、薪酬等待遇

  1、提供良好的科研工作条件;

  2、学术型博士年收入25 元(主要包括国家博士后津贴、本院同等资历职工的基本工资、五险一金),专业型博士后年收入30 元(主要包括国家博士后津贴、本院同等资历职工的基本工资、五险一金、参与临床工作的按科室临床工作发放绩效奖金及年终奖);

  3、提供相关保险,并协调安排配偶的工作及子女入学入托;

  4、优先安排租住单位公寓楼,或按月给予租房补贴;

  5、出站后优先留用我院。留在我院工作的,博士后期间的业绩按在职职工计算。


  五、申请者需提供的材料

  1、从事博士后研究的书面申请报告;

  2、博士学位证书复印件,进站时须提供原件;

  3、工作简历及工作业绩,包括论文目录、主要代表论著、重要获奖情况等;

  4、到站后拟从事的研究方向和工作计划;

  5、本学科领域的两位博士生导师的推荐信;

  6、按照“全国博士后管理委员会”标准表格填写《博士后申请表》。


  六、联系方式

  联系人:肖绍文

  联系电话:0592-2109893

  手机:18906015925

  联系地址:厦门市厦禾路336号厦门大学附属厦门眼科中心

  邮政编码:361003

在线咨询
返回

  • 华北地区
  • 华南地区
  • 西南地区
  • 华中地区
  • 华东地区
  • 西北地区
  • 东北地区
金沙9001以诚为本微信公众号 微信公众号