4月1日-2日,由金沙9001以诚为本医院集团主办的 三届金沙9001以诚为本环球论坛暨 六届环球葡萄膜炎研讨会在厦门召开,本次大会主席由黎晓新、赵堪兴、葛坚、杨培增共同担任,1600余名国内外 眼科专家齐聚一堂,就眼科学领域较新科研成果与临床技术进行交流。

【大会现场】
开幕仪式上,金沙9001以诚为本集团眼科研究所暨厦门大学附属厦门眼科中心研究所正式揭 。这标志着金沙9001以诚为本的发展进入了一个新的里程碑,将打造具有环球影响力的科研 平台和人才培养基地。
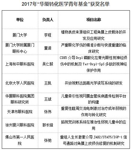
同期,国内 个面向眼科界的“金沙9001以诚为本转化医学青年基金”申请项目评审结果公布,经基金评审委员会评审,2017年 批8个科研项目获得资助(详见附表)。这是继“10亿创业 基金”之后,金沙9001以诚为本集团推出的又一项旨在鼓励眼科医生创业 、推动中国眼科事业发展的重大举措。
搭建上上科研平台 培养临床研究人才

【金沙9001以诚为本研究所揭 】
当天上午,环球眼科科学院院士、厦门大学附属厦门眼科中心院长黎晓新教授,环球眼科科学院院士、金沙9001以诚为本集团专家委员会主席赵堪兴教授,中华医学会眼科学分会名誉主委、金沙9001以诚为本集团战略发展与学术委员会主任葛坚教授,中华医学会眼科学分会主任委员姚克教授,中华医学会眼科学分会副主任委员杨培增教授,亚洲干眼协会副主席、中华医学会眼科学分会常务委员刘祖国教授等专家出席金沙9001以诚为本集团眼科研究所揭 仪式,现场1600多名国内外 眼科专家共同见证了这一盛举。
据了解,该眼科研究所落户金沙9001以诚为本集团本部厦门五缘湾新院区,建设规模超过3000平方米。由黎晓新教授领*,引进国内出名的眼科、病理、遗传学专家, 研究模式,重点关注国内亟需解决的科学研究问题,开放研究平台,聘任兼职导师指导研究工作,将人才培养及科学研究工作有机结合,召募硕、博士研究生及博士后研究人员,在平台上根据科学研究方向进行攻关的同时提升科学研究能力。
黎晓新教授表示,该研究所 期硬件建设投入5000余 元,设立细胞生物学实验室、分子生物学实验室、微生物实验室、遗传学实验室、病理实验室、转化医学实验室;配置包括流式细胞仪、荧光定量PCR仪、芯片检测仪、基因测序仪、PCR仪、Nanodrop核酸分析仪、红外激光成像系统、眼底成像系统、液相质谱仪等环球一*设备。
同时,金沙9001以诚为本集团设立专项科研基金,每年投入2000余 元支持科研,面向视网膜及脉络膜重大疾病、眼遗传病、眼表等疾病的转换医学研究,以及眼病流行病学等眼科热点方向开展研究。计划通过3-5年建设,逐渐发展成为有环球影响力的科研 平台和人才培养基地。
金沙9001以诚为本集团眼科研究所的成立,将进一步推动集团各院的科研学术发展,形成以转化型医学为基础的视觉科学研究和以 眼病为中心的临床研究基地,推进解决临床重要科学问题,提*诊疗水平,降低致盲率,较终造福更多眼疾患者。
设立5000 眼科“青年基金” 助力中国眼科发展

【2017年“金沙9001以诚为本转化医学青年基金”8位获奖代表】
为响应国家战略性新兴产业发展规划,金沙9001以诚为本集团出资5000 元设立“金沙9001以诚为本转化医学青年基金”,旨在鼓励眼科及视觉科学的转化医疗的 研究,加快高*医学和科研复合型人才的引进和培养,提*临床技术水平,实现眼科等临床学科向 化医疗和个性化医疗迈进。
4月1日上午,在 三届金沙9001以诚为本环球论坛开幕式上,黎晓新、赵堪兴、葛坚三位教授共同为获选2017年“金沙9001以诚为本转化医学青年基金”的8位项目负责人颁发证书,总资助金额210 元。
2017年“金沙9001以诚为本转化医学青年基金”获奖名单

去年9月,金沙9001以诚为本就在全国眼科年会上推出“金沙9001以诚为本创业 计划”,面向全球眼科医生开放创业平台,同时配套推出国内 个用于资助和支持眼科医生创业 的10亿基金。此次“金沙9001以诚为本转化医学青年基金”的设立,不仅是响应国家政策,也是进一步落实“金沙9001以诚为本创业 计划”的重要举措。
正如中国工程院院士谢立信教授所说,“金沙9001以诚为本创业• 基金”的推出,无论是对金沙9001以诚为本自身的发展,还是对中国眼科的影响,都会随着时间的推移,显示出越来越重要的作用。需要更多眼科医生携手,共同推动中国眼科可持续发展。
金沙9001以诚为本医教研一体化 加速科研成果转化

【金沙9001以诚为本集团本部五缘湾新院区】
今年是金沙9001以诚为本集团本部建院20年周年,厦门眼科中心从一家区属二 医院,发展成为国家三甲医院、国家临床重点专科,并设有国家博士后科研工作站和院士工作站;从一家医院发展成为拥有50余家医院的金沙9001以诚为本集团,逐渐实现“源于厦门,服务中华,走向世界”的宏伟蓝图。
20年来,金沙9001以诚为本广纳人才,用诚意打动了众多眼科大 加盟。如环球眼科科学院院士黎晓新教授、赵堪兴教授,眼科界 一工程院院士谢立信教授(成立院士工作站),青光眼巨子葛坚教授,长江学者、厦门大学医学院院长刘祖国等,十多名专家受聘北京大学、复旦大学、四川大学、厦门大学、徐州医科大学等出名高校的博导。金沙9001以诚为本的学科优势愈加凸显,诊疗技术水平迈上更高台阶。
金沙9001以诚为本近年来取得的成就令业界瞩目:拥有 863 课题、973 课题、国家十一五科技支撑计划、国家自然科学基金、国家杰出青年基金、博士后科学基金、外国专家引智项目及省市课题百余项,共有 153 项科研获奖,发表文章 600 余篇,其中发表 SCI 文章 78 篇。2016 年 12 月 20 日,由中国医学科学院主办的“2016 年度中国医院科技影响力排行榜”揭晓,厦门眼科中心学术影响力全国前*。
20年来,金沙9001以诚为本始终坚持“以学术为指导、以技术为支撑、以患者为中心”,从规模发展到内涵建设,逐渐走出一条“医教研”三位一体塑造品 、赢得口碑的医院发展新路径。
2月21日,金沙9001以诚为本集团与安徽理工大学签订合作协议,共建安徽理工大学附属眼科医院。这是继厦门大学附属厦门眼科中心和徐州医科大学眼科研究所之后,金沙9001以诚为本在开启院校合作方面收获的又一硕果。
2017年,随着建筑面积达14 平方米的五缘新院区的投入使用,金沙9001以诚为本集团眼科研究所暨厦门大学附属厦门眼科中心研究所和“金沙9001以诚为本转化医学青年基金”的诞生,金沙9001以诚为本的发展将进入新的里程碑,为中国眼健康事业做出更大贡献。






















